山东星浦轴承有限公司

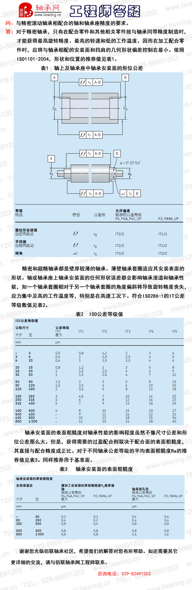
与精密滚动轴承相配合的轴和轴承座精度的要求。

2023-11-21